|
アクセス: |
リボン:
[CAM]タブ
[ツールパス]パネル
[シミュレーション]
|
シミュレーション フィーチャを使用すると、生成されたツールパスが意図したものであるかを検証することができます。シミュレーション操作を開始するには、最初に CAM ブラウザから目的の操作を選択して、次に、右クリックし、ポップアップ コンテキスト メニューから[シミュレーション]を選択します。または、対応するツールパスをシミュレートするのに、CAM ブラウザ 内の単一のツールパス項目をダブルクリックすることもできます。操作は、CAM ブラウザに表示される元の順序でシミュレーションされます。開始されると、[シミュレーション]ダイアログ ボックスが開き、アクティブなモデルのビューポートが専用のシミュレーション ビューに変更され、画面の下部にシミュレーション プレーヤとシミュレーション プレーヤ タイムラインが表示されます。

シミュレーション: シミュレーション ビューの下部にあるシミュレーション プレーヤの位置スライダで、現在の工具の位置をコントロールできます。

シミュレーション プレーヤにある[再生]ボタンをクリックすると、はじめに、工具アニメーション モードになります。アニメーションは、[一時停止]ボタン、[再生]ボタンをそれぞれクリックすることで、一時停止、再生することができます。
アニメーションの速度は、プレーヤの下部にある送り速度スライダを使用して調整することができます。スライダを中央に配置すると、アニメーションが停止します。スライダを左右に配置すると、アニメーションがそれぞれ巻き戻し、早送りされます。
グラフィックス ウィンドウの下部にある シミュレーション プレーヤのすぐ下に、シミュレーション プレーヤ タイムラインがあります。このコントロールは、ツールパスの長さの観点から、シミュレーション全体の「タイムライン」を表示します。

最初の操作としてフェイシング方法を表示するシミュレーション プレーヤ タイムライン コントロール
コントロールの各セグメントは 1 つの操作を表し、各セグメントの長さはその操作のツールパスの長さに基づいています。これにより、シミュレーション中に特定のポイントを見つけることができる視覚的で簡単な方法が提供されます。上図に示すように、コントロールのセグメント上にマウスを移動すると、その操作の方法、工具、セットアップ名、ワーク オフセット、加工時間をリストするツールチップが表示されます。
ストックの軸またはホルダーの間で衝突が発生した場合は、タイムライン コントロール上に赤いマーカーが表示され、衝突を説明するツールチップが表示されます。

ツールパスに追加された任意の位置ブックマークは、タイムライン コントロール上に黄色のマーカーとして表示されます。ツールパスの位置ブックマークの詳細については、Inventor HSM Express のトピック「シミュレーション プレーヤ マーキング メニューを使用するには」を参照してください。
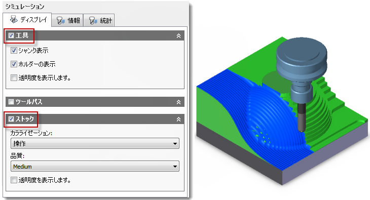
[ディスプレイ]タブの設定[ディスプレイ]タブは、多くのシミュレーション オプションを提供し、現在の工具の位置に関する情報が含まれています。

[工具]グループでは、シミュレーション中に、工具軸と工具ホルダーの表示設定を切り替えることができます。これらを透かして見ることができるように、透明に表示することもできます。

[ツールパス]グループには、ツールパスの視覚化をコントロールするためのさまざまなオプションが含まれています。これらの使用できるオプションで、ツールパス全体、現在の工具位置の前または後のすべてのツールパス、操作のツールパス、現在の工具位置までのツールパスのテールをアニメーション中に表示するように選択することができます。

[ストック]グループでは、グループの左上にある[ストック]チェック ボックスを有効にすることで、ストックを表示するかどうかを指定することができます。ストックの色、品質、材料、ストックの透過性をコントロールするためのさまざまなオプションも含まれています。Inventor HSM および Inventor HSM Professional のユーザは、[標準]および[高速(3 軸のみ)]ストック シミュレーション モードを選択することができます。ストックの色の詳細については、Inventor HSM Express のヘルプ トピック「ストック シミュレーション表示について」を参照してください。
[情報]タブの設定[情報]タブは、現在の工具位置およびマシンに関する情報を提供します。現在の方法とアクティブな工具に関する、番号の付いた操作説明も表示されます。

[ポジション]グループには、現在の工具位置に関する情報が含まれています。この情報には、現在の位置、主軸回転速度、送り速度、動作があります。非アニメーション モードでは、アクティブな場合は現在ハイライトされている位置に、それ以外の場合は現在の工具位置に情報が適用され、アニメーション モードでは、現在の工具位置が常に表示されます。

[操作]グループには、現在の工具位置またはハイライト表示されている位置が含まれる方法の操作固有の情報が表示されます。方法やアクティブな工具の[操作]ダイアログ ボックスで示されている番号付きの操作説明が表示されます。

目的の点の上にマウス カーソルを移動することにより、ストック上の点を計測することができます。[検証]グループの[距離:]の値には、ストックとモデル サーフェスの間の最短距離が符号付き(正または負)で表示されます。負の値は干渉を示しています。
[統計]タブの設定
[統計]グループには、シミュレーションされるツールパス全体に関する情報が含まれています。現在の情報は、合計加工時間、合計加工距離、実行された操作の数、工具の交換回数です。加工時間は概算値であり、ポスト処理後の実際の加工時間とは大きく異なる可能性があることに注意してください。
座標系の方向は、ビューの左下隅に表示されます。ただし、アクティブな操作の工具の方向も、工具の方向原点にある座標系を使用して表示されます。
シミュレーション ビューは、モデル ビューの通常の動作と同様に、マウスでコントロールすることができます。ツールパス内の端点の上にマウス ポインタを移動すると、ハイライト表示することができます。矢印を使用すると、ツールパスの方向がハイライト表示されている位置に表示されます。ハイライト表示されているツールパスの端点を左クリックすると、ハイライト表示された位置が現在の工具位置になります。マウスの中央ボタンを使用すると、モデルを中心とする回転が行われます。マウスを動かさずに、中央ボタンをゆっくりと 2 回クリックし、2 回目のクリックでボタンを押したままにすると、ツールパスの端点の周囲を回転することができます。マウスに追加のボタンがある場合は、現在のビューにモデルおよびツールパスを合わせるのに使用できます。
マウスの左ボタンを押しているときに[Shift]キーを押したままにすると、端点間を計測することができます。
通常のシミュレーションに加えて、通常のシミュレーション内のストックを表示するのに、[ストック]チェック ボックスを有効にすることができます。[工具]、[ツールパス]、[ストック]チェック ボックスをそれぞれ有効または無効にすることで、ツール、ツールパス、ストックを個別または同時に表示することもできます。

シミュレーション([工具]、[ストック]を表示)

シミュレーション([工具]、[ツールパス]を表示)
シミュレーションでは、シミュレーションを一時停止しているときに、[次へ]ボタンおよび[前へ]ボタンをクリックしてツールパスをワンステップ実行することができます。クリックするたびに、ツールパスの次または前の点にジャンプします。

シミュレーションの 1 ステップ実行
シミュレーションの再生オプションの詳細については、Inventor HSM Express のヘルプ トピック「シミュレーション プレーヤ マーキング メニューを使用するには」を参照してください。