Etap 3 — uaktualnienie serwera Vault

Przed rozpoczęciem uaktualnienia serwera Vault zaleca się wykonanie etapu sprawdzania poprawności kopii zapasowej i przejrzenie etapu uaktualniania środowiska SQL.

Pojedyncza lokalizacja

Postępuj zgodnie z instrukcjami wyświetlanymi w tej sekcji, aby zaktualizować serwer Vault w przypadku pojedynczej lokalizacji.

Uaktualnienie jednego czy dwóch wydań?

    Uaktualnienie jednego lub dwóch wydań obejmuje jedną instalację serwera Vault. Uaktualnienie trzech lub więcej wydań wymaga pośrednich instalacji serwera Vault.

    Przykładowo: podczas aktualizacji z wydania Vault Professional 2011 do Vault Professional 2015 należy użyć ścieżki migracji „3 lub więcej”.

Zweryfikuj wersję SQL

    Sprawdź, czy istniejąca wersja programu SQL Server jest zgodna z następnym wydaniem programu Vault, które ma zostać zainstalowane. Jeśli istniejąca wersja programu SQL wymaga uaktualnienia (zobacz powyższy rozdział w dokumencie Uaktualnienie środowiska SQL), wykonaj niezbędne uaktualnienia, a następnie wróć do tej sekcji.

Instalowanie bieżącego programu Vault Server

    Instalowanie programu Vault Server 2011 lub nowszego wydania powoduje automatyczne odinstalowanie programu Vault Server 2010 lub nowszego wydania. Dlatego nie ma potrzeby odinstalowywania programu Vault 2010 lub jego nowszego wydania.

    Podczas każdej instalacji serwera Vault włącz opcję pobierania i instalowania dodatku Service Pack.

    Pod koniec instalacji wyświetlony zostanie monit umożliwiający uruchomienie aplikacji serwera Vault i migrację repozytoriów. W tej chwili nie należy przeprowadzać migracji repozytoriów.

Stosowanie poprawek

    Wszystkie poprawki utworzone po ostatnim dodatku Service Pack należy ręcznie zainstalować w każdej lokalizacji. Zainstalowanie poprawek zapewnia, że najnowsze aktualizacje zostaną zastosowane w celu przeprowadzenia poprawnej migracji.

Migracja repozytoriów

    Gdy serwer Vault zostanie uruchomiony po raz pierwszy, administratorowi przedstawiony zostanie monit o migrację baz danych repozytorium i biblioteki. Użytkownicy nie będą mogli zalogować się do repozytorium, dopóki migracja nie zostanie zakończona. Nie należy wykonywać migracji, dopóki nie zostaną zastosowane wszystkie dodatki Service Pack i poprawki.

    Po zastosowaniu dodatku Service Pack lub poprawki po migracji wymagana jest migracja między kompilacjami (b2b). Migracja B2B jest opcją wiersza polecenia opisaną szczegółowo w części Limit czasu migracji oraz w pomocy Wiki programu Autodesk Vault.

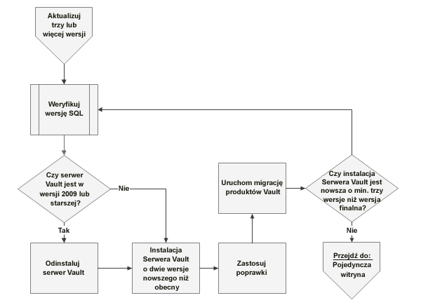
Uaktualnienie trzech lub więcej wydań

Postępuj zgodnie z instrukcjami wyświetlanymi w tej sekcji, jeśli serwer Vault jest o co najmniej trzy wydania wcześniejszy od wydania, do którego jest wykonywane uaktualnienie.

Instalacja wydań pośrednich

Każde wydanie serwera Autodesk Vault obsługuje migrację z poprzednich dwóch wydań. Podczas uaktualnienia o co najmniej trzy wydania konieczne jest przeprowadzenie migracji bazy danych SQL do wydań pośrednich programu Vault. Wykonuje się to przez zainstalowanie wszystkich innych wydań serwera Vault aż do ostatniego wydania.

Przykładowo: w celu migracji z wydania 2011 do 2015 należy zainstalować program Vault 2013, co stanowi etap pośredni.

Wydanie

Obsługuje migrację z

2015

2014

2013

2014

2013

2012

2013

2012

2011

2012

2011

2010

2011

2010

2009

...

...-1

...-2

Zweryfikuj wersję SQL

Sprawdź, czy istniejąca wersja programu SQL Server jest zgodna z następnym wydaniem programu Vault, które ma zostać zainstalowane. Jeśli istniejąca wersja programu SQL wymaga uaktualnienia (zobacz powyższy rozdział w dokumencie Uaktualnienie środowiska SQL), wykonaj niezbędne uaktualnienia, a następnie wróć do tej sekcji.

Czy istniejący serwer Vault jest w wydaniu 2009 lub starszym?

Program Vault 2009 i wcześniejsze wydania wymagają ręcznego odinstalowania przed zainstalowaniem nowszego wydania. Program Vault 2010 i nowsze wydania nie wymagają odinstalowania przed zainstalowaniem nowszego wydania.

Odinstaluj serwer Vault

Ten etap dotyczy tylko programu Vault 2009 lub wcześniejszych wydań. Upewnij się, że skopiowano pliki …/server/web/services/web.config i connectivity.vaultmanager.exe.config przed odinstalowaniem serwera Vault 2009 lub starszego wydania. Odinstaluj tylko serwer Vault; nie należy usuwać bazy danych SQL ani programu Vault.

Zainstaluj serwer Vault nowszy o dwa wydania od obecnego

Podczas instalacji włącz opcję pobierania i instalowania dodatków Service Pack. Jeśli zostanie wyświetlony monit, nie wykonuj migracji pod koniec instalacji.

Uaktualnienie z wydania 2008/2009 do 2010/2011

    Wartości niestandardowe w następujących plikach konfiguracyjnych muszą zostać skopiowane ręcznie do nowych plików konfiguracyjnych. Należy uważać na błędy pisowni. Popełnienie błędu w tych plikach może zablokować poprawne działanie serwera. Nie należy zastępować nowych plików starszymi i zmieniać ustawień poza tą listą. Starsze pliki konfiguracyjne mogą nie zawierać wszystkich pól znajdujących się w nowszych plikach konfiguracyjnych. Nazwy pól w starszych plikach konfiguracyjnych również mogą się nieznacznie różnić.

    Uwaga: Do edycji najlepiej użyć Notatnika, a nie programu WordPad, ponieważ może on spowodować uszkodzenie pliku.

    Plik web.config:

    <httpRuntime maxRequestLength=”_____” executionTimeout=”____” />
    <identity impersonate=”true” userName=”____________\__________” password=”_____________” />
    <timeouts connection=”___” defaultCommand=”___” longCommand=”____” />
    <fragmentationCriteria minPageCount=”__” minScanDensity=”__” maxLogicalFrag=”__” />
    <remoteServer enabled=”_____” protocol=”tcp” transferLocation=”” />
    <creationParameters vaultSize=”_____” vaultGrowth=”_____” librarySize=”____” libraryGrowth=”____” />
    <connectivity.settings>
    
    
    <add key=”EventRetryInterval” value=”______” />
    
    
    <add key=”IndexingSearchWakeupDelay” value=”______” />
    
    
    <add key=”IndexingUpdateWakeupDelay” value=”______” />
    
    
    <add key=”EcoNotificationProcessingDelay” value=”______” />
    
    
    <add key=”DatabaseStatisticsUpdateTime” value=”______” />
    
    
    <add key=”FilestoreVacuumTime” value=”______” />
    
    
    <add key=”OptimizeIndexesTime” value=”______” />
    
    
    <add key=”FullcontentIndexing” value=”______” />
    
    
    <add key=”LockVacuumTime” value=”______” />
    
    
    <add key=”EffectivityUpdateTime” value=”______” />
    
    
    <add key=”CacheObjectExpiration” value=”______” />
    
    
    <add key=”PageSizeMaximum” value=”______” />
    
    
    <add key=”PageSizeDefault” value=”______” />
    <add key=”PageSizeIndexing” value=”______” />
    
    
    </connectivity.settings>
    <connectivity.web>
    <server port=”__” sslRequired=”______” />
    </connectivity.web>
    <smtpserver name=”______” port=”__”>
    <authenticate enabled=”______” username=”” password=”” />
    </smtpserver>
    <maxMessageLength value=”______” />
    <server value=”______” />
  1. Skopiuj następujące wartości z pliku connectivity.vaultmanager.exe.config do pliku ADMSConsole.config:
      <add key=”WebServiceTimeout” value=”______” />
      <webServer>
      <add key=”SSL” value=”_” />
      <add key=”PORT” value=”___” />
      </webServer>

Stosowanie poprawek

Wszystkie poprawki utworzone po ostatnim dodatku Service Pack należy ręcznie zainstalować w każdej lokalizacji. Zainstalowanie poprawek zapewnia, że najnowsze aktualizacje zostaną zastosowane w celu przeprowadzenia poprawnej migracji.

Migracja repozytoriów i bibliotek

Nie należy wykonywać migracji repozytoriów, dopóki nie zostaną zastosowane wszystkie dodatki Service Pack i poprawki. Gdy wszystko jest gotowe, uruchom aplikację serwera Vault. Administratorowi przedstawiony zostanie monit o migrację baz danych repozytorium i biblioteki. Zaakceptuj propozycję i przeprowadź migrację wszystkich repozytoriów.

Aby można było zainstalować następne wydanie programu Vault, należy wykonać migrację repozytoriów do zainstalowanego wydania. Po zastosowaniu dodatku Service Pack lub poprawki po migracji wymagana jest migracja między kompilacjami (B2B). Migracja B2B jest opcją wiersza polecenia szczegółowo opisaną w oknie Migracja danych repozytorium po zakończeniu instalowania poprawki hot fix lub w sekcji Aktualizacja pomocy online programu Autodesk Vault.

Jeśli zainstalowany program Vault Server jest nadal o co najmniej trzy wydania starszy niż wydanie ostateczne

Jeśli zainstalowane wydanie jest o co najmniej trzy wydania starsze niż wydanie ostateczne, powtórz kroki w sekcji Uaktualnienie trzech lub więcej wydań.

Instalowany serwer Vault jest o co najmniej dwa wydania starszy niż wydanie ostateczne

Jeśli zainstalowane wydanie jest o co najmniej dwa wydania starsze niż wydanie ostateczne, to nie są wymagane dalsze wydania pośrednie. Wykonaj kroki w części Pojedyncza lokalizacja.

Wiele lokalizacji

Program Autodesk Vault obsługuje dwa style replikacji danych w wielu lokalizacjach. Pierwszym jest grupa robocza, w której wiele instalacji serwera Vault łączy się z jednym serwerem SQL i wspólnie korzysta z niego. Drugim typem jest pełna replikacja, w której dostępne są co najmniej dwa zreplikowane serwery SQL. Szczegółowe informacje są dostępne w pomocy Wiki programu Vault.

Uaktualnienie trzech lub więcej wydań programu Vault w przypadku wielu lokalizacji lub replikacji

Pojęcie instalacji pośredniej wprowadzono w sekcji

Uaktualnienie trzech lub więcej wydań w części Pojedyncza lokalizacja tego dokumentu. Celem instalacji pośredniej jest zapewnienie właściwej migracji bazy danych SQL (ta migracja dotyczy bazy danych, a nie zawartości). W środowisku wielu lokalizacji lub replikacji pierwszy uaktualniony serwer wykonuje migrację bazy danych SQL. Dlatego instalacja pośrednich wydań programu Vault jest wymagana tylko w przypadku pierwszego uaktualnionego serwera. Po migracji pierwszej lokalizacji do ostatecznego wydania wszystkie inne lokalizacje mogą zainstalować ostateczne wydanie i pominąć pośrednie wydania serwera Vault.

Uaktualnienie grupy roboczej

    W grupie roboczej dowolny serwer Vault może być pierwszym do uaktualnienia. W wybranej lokalizacji zostanie również przeprowadzona migracja bazy danych SQL. Wszystkie inne lokalizacje nie będą miały dostępu do serwera SQL, dopóki nie zostaną uaktualnione do tego samego produktu, wydania i pakietu Service Pack.

    Zaleca się aby rozpocząć od lokalizacji, która ma najszybsze połączenie z serwerem SQL. Gdy wszystko jest gotowe do uaktualnienia, należy wykonać czynności opisane w sekcji Pojedyncza lokalizacja. Należy uaktualnić wybrany serwer do ostatecznego wydania i pakietu Service Pack przed przejściem do innych lokalizacji.

    Gdy uaktualnienie pierwszej lokalizacji zostanie zakończone, zainstaluj serwer Vault w pozostałych lokalizacjach. W przypadku uaktualnienia z serwera Vault 2009 lub wcześniejszych wydań należy odinstalować serwer Vault we wszystkich pozostałych lokalizacjach. Następnie należy zainstalować ostateczne wydanie i dodatki Service Pack, pomijając wydania pośrednie. Pośrednie wydania serwera nie są wymagane w innych lokalizacjach grupy roboczej.

Uaktualnienie połączonych grup roboczych

    Migracja środowiska po pełnej replikacji musi zaczynać się od grupy roboczej Wydawca. Wszystkie grupy robocze subskrybentów, muszą być w trybie online i dostępne podczas migracji wydawcy. Dopóki jeden serwer Vault i serwer SQL są dostępne z poziomu grupy roboczej, uznaje się ją za dostępną. Jeśli grupa robocza subskrybentów jest w trybie offline i nie można jej udostępnić, należy odroczyć migrację.

    Należy sprawdzić poprawność statusu replikacji wszystkich grup roboczych i baz danych przed migracją. Jeśli istnieją problemy z replikacją, przed kontynuowaniem należy je rozwiązać. Szczegóły na temat statusu replikacji są dostępne w pomocy Wiki do programu Vault w sekcji Zadania administratora/Zarządzanie replikacją.

    Należy przeprowadzić migrację jednej lokalizacji z grupy roboczej wydawcy, wykonując czynności opisane w sekcji Pojedyncza lokalizacja. Zainstalowanie serwera Vault spowoduje automatyczną migrację bazy danych SQL. Migracja bazy danych SQL jest automatycznie replikowana na wszystkie bazy danych subskrybenta. Po zakończeniu instalacji serwera Vault w pierwszej lokalizacji zainstaluj ostateczne wydanie programu Vault, dodatki Service Pack i poprawki we wszystkich innych lokalizacjach we wszystkich grupach roboczych.

    Jeśli wymagane są wydania pośrednie serwera, są one niezbędne jedynie w przypadku pierwszego serwera. Na wszystkich pozostałych serwerach Vault we wszystkich grupach roboczych należy zainstalować ostateczne wydanie serwera Vault, dodatki Service Pack i poprawki, pomijając wydania pośrednie.