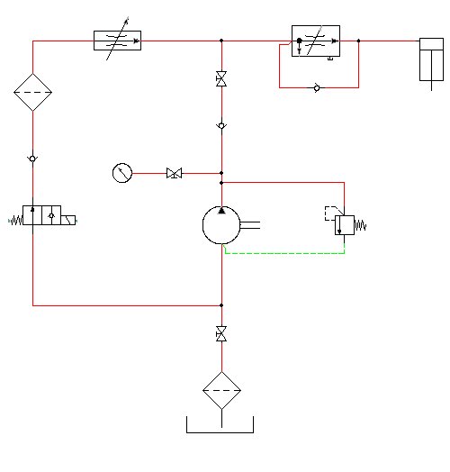
유압 구성요소를 계속 삽입하여 유압 다이어그램을 완료합니다.
나머지 유압 도면은 펌프 왼쪽에 압력 표준 치수 및 체크 밸브를 삽입한 다음 도면 맨 위에 장치(실린더, 제한자, 필터, 체크 밸브, 양방향 밸브)를 삽입하여 구성합니다.
구성요소 삽입


을 클릭합니다. 찾기
삽입점 지정:
펌프 왼쪽으로 멀리, 약간 위로 압력 표준 치수를 배치하도록 선택합니다.
구성요소 태그: MTR1
설명: 설명 1: 압력 표준 치수
확인을 클릭합니다.


을 클릭합니다. 찾기
삽입점 지정:
압력 표준 치수 오른쪽에 밸브를 배치하도록 선택합니다.


를 클릭합니다. 찾기
와이어 시작 지정 또는 [와이어 유형(T)/X=연결 표시]:
압력 표준 치수의 오른쪽 연결 지점을 선택합니다.
와이어 끝 지정 또는 [계속(C)]:
파이프를 오른쪽으로 끌고 밸브의 왼쪽 연결 지점을 클릭합니다.
와이어 시작 지정 또는 [빠른 이동(S)/와이어 유형(T)/X=연결 표시]:
밸브의 오른쪽 연결 지점을 선택합니다.
와이어 끝 지정 또는 [계속(C)]:
파이프를 오른쪽으로 끌고 수직 파이프를 클릭한 다음 마우스 오른쪽 버튼을 클릭합니다.



을 클릭합니다. 찾기
| 아이콘 | 삽입할 기호 |
|---|---|
|
2 방향 밸브 |
|
일반 밸브 |
|
필터 |
|
제한자 |
|
제한자 |
|
실린더 |


를 클릭합니다. 찾기



을 클릭합니다. 찾기
삽입점 지정: 제한자 아래에 밸브를 배치하려면 선택합니다.


를 클릭합니다. 찾기

유압 구조도 다이어그램이 완성되었습니다.
공압 도면을 작성하려면 구조도 탭
구성요소 삽입 패널의 공압 구성요소 삽입 도구를 사용합니다. 추가 라이브러리 데모 프로젝트의 공압 데모 도면 파일(Demo03.dwg)을 참조하십시오.