Konfigurowanie programu AutoCAD Mechanical

Skonfigurowanie programu AutoCAD Mechanical oznacza określenie ustawień przed rozpoczęciem tworzenia rysunku.

Należy rozpocząć od utworzenia rysunku na podstawie jednego z szablonów dostarczonych z programem AutoCAD Mechanical. Szablony te są zgodne z międzynarodowymi standardami kreślarskimi. Jeśli w firmie użytkownika jest używana wersja normy rysunkowej, należy użyć szablonu odpowiadającego tej normie, zmodyfikować ustawienia zgodnie z wymaganiami firmy, a następnie zapisać nowy szablon.

Okno dialogowe Opcje służy do obsługi ustawień konfiguracyjnych, zwłaszcza na karcie AM:Standardy. Ustawienia w tym oknie dialogowym można ogólnie podzielić na ustawienia na poziomie systemu i ustawienia na poziomie rysunku. Ustawienia na poziomie systemu są zapisywane w rejestrze systemu Windows i są stosowane do wszystkich otwieranych rysunków. Ustawienia na poziomie rysunku są zapisywane w tworzonym szablonie. Te ustawienia w oknie dialogowym Opcje są wskazywane za pomocą ikony .

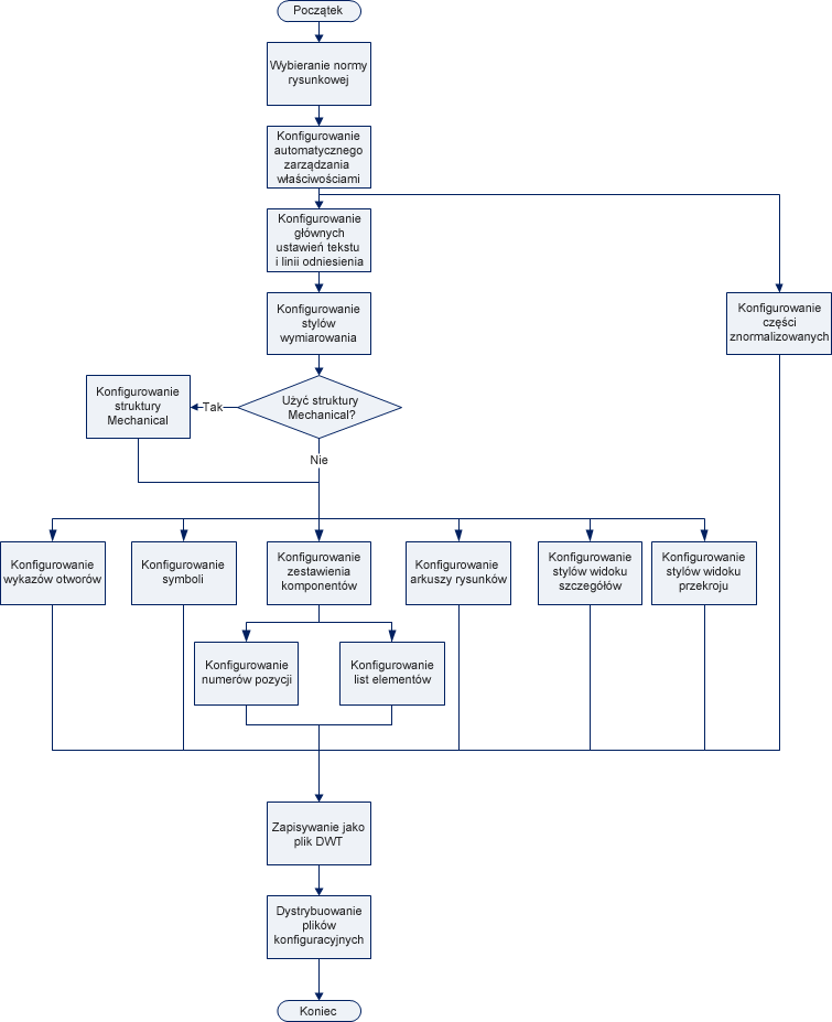
W tym oknie dialogowym znajduje się wiele ustawień konfiguracyjnych, dzięki czemu można utworzyć kilka konfiguracji. Na poniższym diagramie przedstawiono schemat blokowy konfiguracji wysokiego poziomu, w którym uwzględniono zależności między różnymi operacjami konfigurowania. Ten schemat pokazuje przebieg procesu dotyczący większości sytuacji. Kliknij pole w schemacie blokowym, aby wyświetlić powiązane informacje.

Informacje na temat wybierania standardu rysunkowego Często zadawane pytania: Co to jest automatyczne zarządzanie właściwościami? Konfigurowanie głównych ustawień tekstu i linii odniesienia Konfigurowanie stylów wymiarowania Informacje o konfigurowaniu bibliotek części znormalizowanych Informacje o konfigurowaniu struktury mechanicznej Informacje na temat konfigurowania układu wykazów otworów Informacje o konfigurowaniu symboli Konfigurowanie zestawienia komponentów Informacje o konfigurowaniu arkuszy rysunku Style szczegółu w programie AutoCAD Mechanical Style przekroju w programie AutoCAD Mechanical Informacje na temat konfigurowania numerów pozycji opartych na normach Konfigurowanie list części opartych na normie Informacje na temat dystrybuowania plików konfiguracji

Po zakończeniu konfigurowania systemu zostanie utworzony nowy plik z rozszerzeniem .dwt (szablon rysunku) i kilka innych plików, takich jak .dwg (rysunek), które będą zawierać niestandardowe tabelki rysunkowe, niestandardowe listy części itp. Te pliki należy skopiować do odpowiednich folderów na komputerach z programem AutoCAD Mechanical. Pliki te można też skopiować do udostępnionego folderu i wskazać przy użyciu karty Pliki okna dialogowego Opcje.

Tematy połączone ze schematem blokowym: