A propos de la configuration d'AutoCAD Mechanical Toolset

La configuration d'AutoCAD Mechanical toolset consiste à définir des paramètres avant d'entamer le travail de dessin.

Commencez par créer un dessin basé sur un des gabarits fournis dans AutoCAD Mechanical toolset. Ces gabarits sont basés sur les normes de dessin internationales. Si votre entreprise emploie une variante de norme de dessin, utilisez le gabarit correspondant à cette norme, modifiez les paramètres selon vos besoins et enregistrez un nouveau gabarit.

La boîte de dialogue Options, et plus particulièrement l'onglet AM:Normes, permettent de gérer les paramètres de configuration. Globalement, les paramètres de cette boîte de dialogue peuvent être classés en deux catégories : les paramètres système et les paramètres de dessin. Le programme enregistre les paramètres système dans le registre Windows et les applique à tous les dessins que vous ouvrez. Le programme enregistre les paramètres de dessin avec le gabarit que vous créez. Ces paramètres sont indiqués par l'icône dans la boîte de dialogue Options.

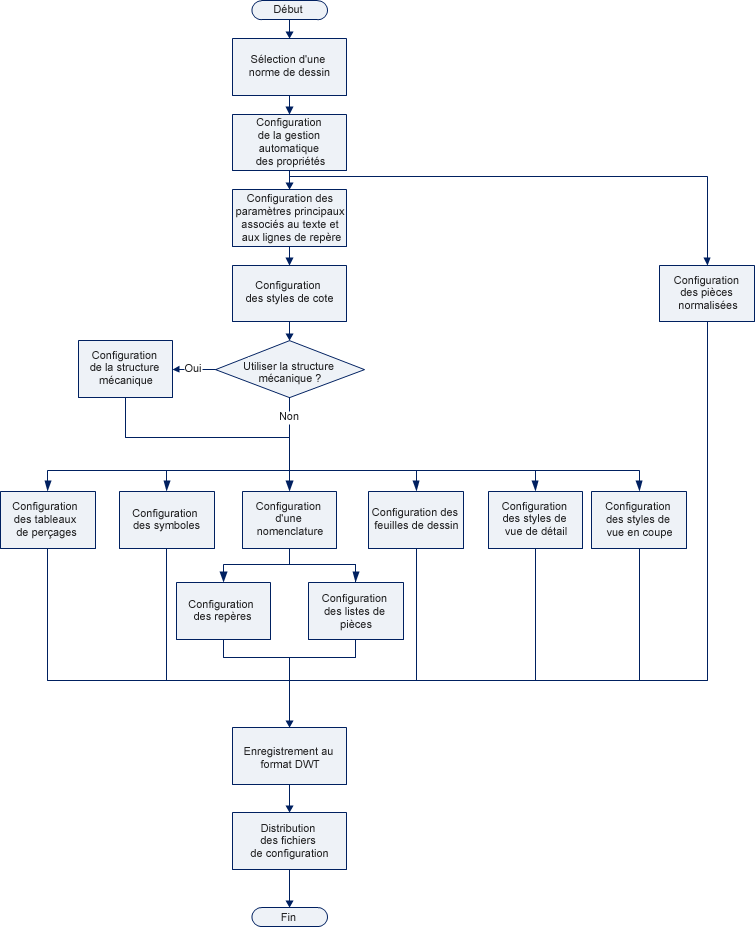
Cette boîte de dialogue contient de nombreux paramètres de configuration permettant de créer plusieurs flux de travail de configuration. Le diagramme ci-dessous représente un schéma de configuration de haut niveau tenant compte des interdépendances entres différentes opérations de configuration, et fournit un flux de travail adapté à la plupart des cas. Dans l'organigramme, cliquez sur une boîte afin d'afficher les informations qui lui sont associées.

A propos de la sélection d'une norme de dessin FAQ : qu'est-ce que la gestion automatique des propriétés ? A propos de la configuration des paramètres principaux associés au texte et aux lignes de repère A propos de la configuration des styles de cote A propos de la configuration des bibliothèques de contenu de pièces normalisées A propos de la configuration de la structure mécanique A propos de la configuration de la présentation des tableaux de perçages A propos de la configuration des symboles A propos de la configuration de la nomenclature A propos de la configuration des feuilles de dessin A propos des styles de vue de détail dans AutoCAD Mechanical toolset A propos des styles de vue en coupe dans AutoCAD Mechanical toolset A propos de la configuration des repères à partir de normes A propos de la configuration des listes de pièces normalisées A propos de la distribution des fichiers de configuration

Lorsque la configuration du système est terminée, vous disposez d'un nouveau fichier .dwt (gabarit de dessin) et d'autres fichiers de type .dwg (dessin) contenant des cartouches personnalisés, des listes de pièces personnalisées, etc. Copiez ces fichiers dans les dossiers correspondants sur les autres ordinateurs exécutant AutoCAD Mechanical toolset. Sinon, vous pouvez copier ces fichiers dans un dossier partagé et utiliser l'onglet Fichiers de la boîte de dialogue Options pour pointer vers eux.

Les rubriques associées à l'organigramme sont les suivantes :