AutoCAD Electrical toolset에서는 속성이 포함된 AutoCAD 블록으로 구성되는 도면 제목 블록을 업데이트할 수 있습니다.

제목 블록 유틸리티는 다음 작업을 수행합니다.
두 가지 제목 블록 링크 방법:
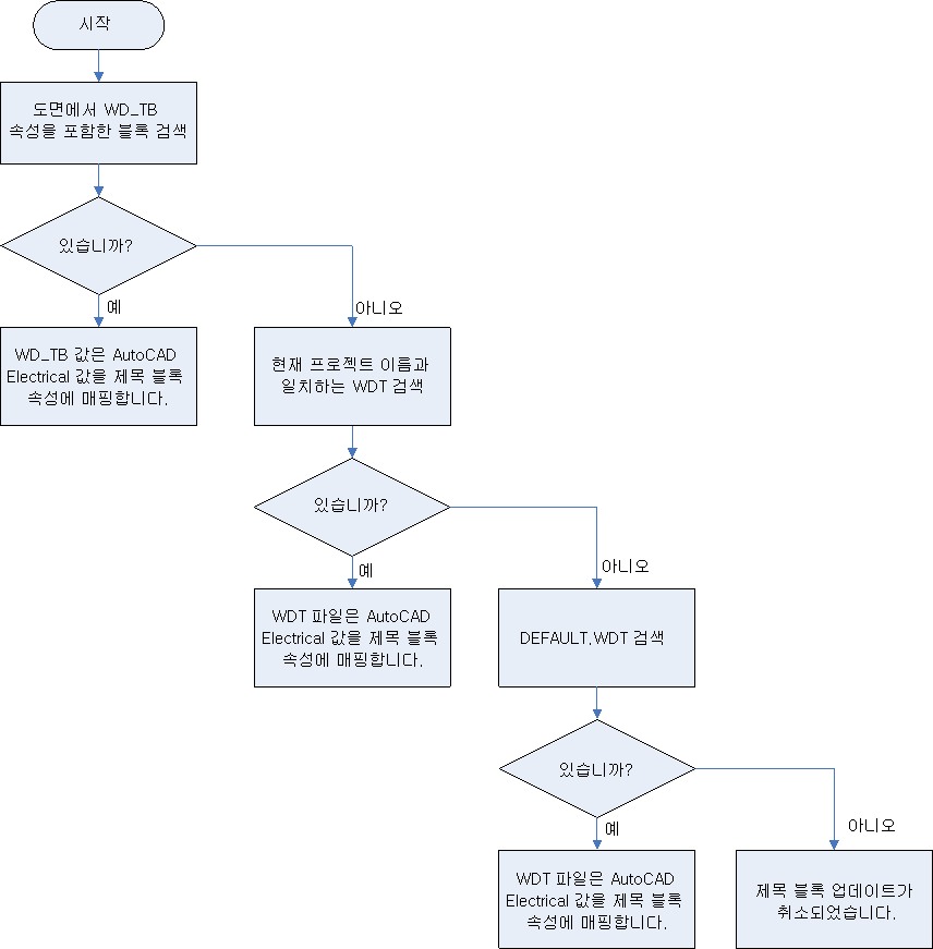
제목 블록 업데이트 중에는 AutoCAD Electrical toolset에서 다음과 같은 순서에 따라 사용할 방법이 결정됩니다.

제목 블록 설정을 사용하여 다음 프로젝트와 도면 특정 값을 제목 블록의 속성에 매핑합니다.
|
매핑 코드 |
설명 |
|---|---|
|
LINEx |
프로젝트 설명 줄. 여기서 "x"는 프로젝트 설명 줄 번호입니다. |
|
SHEET |
도면 특성 대화상자에서 지정된 시트 번호 값(%S 값) |
|
SHEETMAX |
활성 프로젝트의 도면 수 |
|
DWGNAM |
도면 특성 대화상자에서 지정된 도면 이름 값(%D 값) |
|
DD1(또는 DWGDESC), DD2, DD3 |
도면 특성 대화상자에서 지정된 도면 설명 |
|
DWGSEC |
도면 특성 대화상자에서 지정된 섹션 코드 |
|
DWGSUB |
도면 특성 대화상자에서 지정된 하위 섹션 코드 |
|
파일이름 |
경로나 확장자가 없는 도면 파일 이름 |
|
전체파일이름 |
경로와 확장자가 있는 도면 파일 이름 |
|
FILENAMEEXT |
확장자가 .dwg인 도면 파일 이름 |
|
IEC_P |
도면 특성 대화상자에서 지정된 프로젝트 값 |
|
IEC_I |
도면 특성 대화상자에서 지정된 설치 값 |
|
IEC_L |
도면 특성 대화상자에서 지정된 위치 값 |
|
PLOTTIME |
현재 시간(24시간 형식) |
|
PLOTTIME12 |
현재 시간(12시간 오전/오후 형식) |
|
PLOTDATE |
현재 날짜(MM:DD:YYYY 형식) |
|
PLOTDATEMMDDYY |
현재 날짜(MM:DD:YY 형식) |
|
PLOTDATEYYMMDD |
현재 날짜(YY:MM:DD 형식) |
|
PLOTDATEYYYYMMDD |
현재 날짜(YYYY:MM:DD 형식) |
다음과 같은 사용자 정의 값도 매핑 가능:

시스템 변수 값이나 AutoLISP 프로그램을 통해 추출된 값을 제목 블록의 속성에 매핑할 수 있습니다.
AutoCAD Electrical toolset에서는 도면당 설명 줄을 3개 포함할 수 있습니다. 설명 줄이 더 필요한 경우 "|" 문자를 사용해 각 설명 줄을 여러 부분으로 나눌 수 있습니다. 그러면 각 부분이 제목 블록의 서로 다른 속성에 매핑됩니다.
예를 들어 첫 번째 설명 줄을 세 속성에 매핑하려면 다음 형식을 사용합니다.
attrname1|attrname2|attrname3=DD1
그런 다음 도면 특성: 도면 설정 탭 대화상자의 설명 1 값에서 끊기점에 "|"를 사용해 값을 구분합니다. 예를 들어 "주 캐비닛|120VAC|PLC 입출력"과 같습니다. 제목 블록 업데이트 명령은 이 문자열을 3개의 제목 블록 속성으로 분할합니다.
제목 블록 설정에서 AutoCAD Electrical toolset PLOT* 값을 속성에 매핑해 두면 AutoCAD Electrical toolset 플로팅 유틸리티 사용 중에 이러한 속성이 업데이트됩니다. 속성에 프롬프트 값이 있으면 이 값이 머리말로 사용됩니다.
예를 들어 다음과 같습니다.