AutoCAD Mechanical Toolset 구성 정보

AutoCAD Mechanical toolset를 구성하면 도면을 시작하기 전에 설정이 확정됩니다.

AutoCAD Mechanical toolset와 함께 제공되는 스톡 템플릿 중 하나를 기반으로 도면 작성을 시작합니다. 이러한 템플릿은 국제 제도 표준을 기반으로 합니다. 회사에서 변형된 제도 표준을 사용하는 경우 이 표준에 해당하는 템플릿을 사용하고 요구사항에 맞게 설정을 수정한 다음 새 템플릿을 저장합니다.

옵션 대화상자, 특히 AM:표준 탭에서는 구성 설정을 처리합니다. 이 대화상자의 설정은 시스템 전체의 설정과 도면 전체의 설정으로 광범위하게 범주화할 수 있습니다. 시스템 전체의 설정은 Windows 레지스트리에 저장되며 열려 있는 모든 도면에 적용됩니다. 도면 전체의 설정은 작성한 템플릿에 저장됩니다. 옵션 대화상자에서 아이콘은 이러한 설정을 나타냅니다.

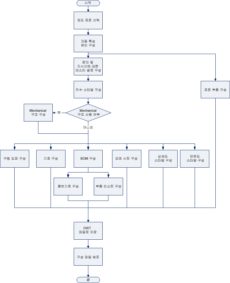
이 대화상자에는 여러 구성 워크플로우를 작성할 수 있는 많은 구성 설정이 있습니다. 다음 다이어그램은 다른 구성 작업 간의 상호 의존성을 고려하여 대부분의 환경에서 적용할 수 있는 워크플로우를 보여주는 높은 수준의 구성 순서도입니다. 순서도에서 상자를 클릭해 관련 정보를 표시할 수 있습니다.

제도 표준 선택 정보 FAQ: 자동 특성 관리란? 문자 및 지시선에 대한 마스터 설정 구성 정보 치수 스타일 구성 정보 표준 부품 컨텐츠 라이브러리 구성 정보 Mechanical 구조 구성 정보 구멍 도표의 배치 구성 정보 기호 구성 정보 BOM 구성 정보 도면 시트 구성 정보 AcmProdNameLong의 AutoCAD Mechanical toolset AcmProdNameLong의 AutoCAD Mechanical toolset 표준 기반 품번기호 설정 정보 표준 기반 부품 리스트 설정 정보 구성 파일 배포 정보

시스템 구성을 마치면 새 .dwt 파일(도면 템플릿)이 생성되고 사용자 제목 블록, 사용자 부품 리스트 등이 포함된 .dwg(도면) 파일과 같은 기타 파일이 몇 개 생성됩니다. 이러한 파일을 AutoCAD Mechanical toolset를 실행하는 다른 컴퓨터의 해당 폴더에 복사합니다. 또는 이러한 파일을 공유 폴더에 복사하고 옵션 대화상자의 파일 탭을 사용하여 해당 파일을 표시할 수도 있습니다.

순서도에 링크된 항목: