Sobre configuração (AutoCAD Mechanical Toolset)

A configuração do AutoCAD Mechanical toolset define parâmetros antes de iniciar o desenho.

Comece criando um desenho com base em um dos modelos fornecidos com o AutoCAD Mechanical toolset. Estes modelos são baseados em normas de desenho internacionais. Se a empresa utiliza uma variação de uma standard de desenho, utilize o modelo correspondente a essa standard, altere as configurações conforme necessário e salve o novo modelo.

A caixa de diálogo Opções controla os parâmetros de configuração, especialmente a guia AM:Normas. Em linhas gerais, as configurações desta caixa de diálogo podem ser classificadas em configurações comuns ao sistema e configurações comuns ao desenho. O programa salva as configurações comuns ao sistema no registro do Windows e aplica-as a todos os desenhos abertos. O programa salva as configurações comuns ao desenho com o modelo criado pelo usuário. Na caixa de diálogo Opções, o ícone indica estas configurações.

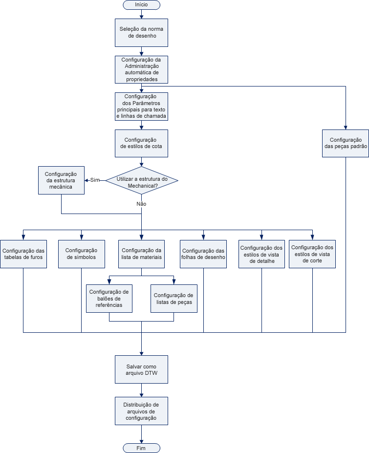
Nesta caixa de diálogo, há muitos parâmetros de configuração que permitem criar múltiplos fluxos de trabalho de configuração. O diagrama a seguir mostra um fluxograma de configuração de alto nível que leva em conta as dependências entre as diferentes operações de configuração e fornece um fluxo de trabalho que é aplicado à maioria das circunstâncias. Clique em uma caixa no fluxograma para exibir informações relacionadas.

Sobre a seleção de uma norma de desenho Perguntas frequentes: O que é a Administração automática de propriedades? Sobre a configuração dos parâmetros principais de texto e de linhas de chamada Sobre a configuração de estilos de cota Sobre a configuração de Bibliotecas de conteúdo de peças padrão Sobre a Configuração da estrutura do Mechanical Sobre a configuração do layout de diagramas de furos Sobre a Configuração dos Símbolos Sobre a configuração da lista de materiais Sobre a configuração de folhas de desenho Sobre os estilos de vista de detalhe do AutoCAD Mechanical toolset Sobre os estilos de vista de corte do AutoCAD Mechanical toolset Sobre a configuração de balões de referências com base em normas Sobre a configuração de listas de peças com base em normas Sobre a distribuição de arquivos de configuração

Ao concluir a configuração do sistema, obtém-se um novo arquivo .dwt (um modelo de desenho) e outros arquivos como os arquivos .dwg (desenho), que contêm blocos da legenda personalizados, listas de peças personalizadas, etc. Copie estes arquivos nas pastas correspondentes dos demais equipamentos que estão executando o AutoCAD Mechanical toolset. Se prefere-o, também é possível copiar estes arquivos em uma pasta compartilhada e utilizar a guia Arquivos, da caixa de diálogo Opções, para os selecionar.

Os tópicos vinculados ao fluxograma são: