Настройка Инструментарий AutoCAD Mechanical

Настройка Инструментарий AutoCAD Mechanical служит для определения параметров перед началом работы над чертежом.

Начните с создания чертежа на основе одного из шаблонов, входящего в комплект поставки Инструментарий AutoCAD Mechanical. Эти шаблоны основаны на международных стандартах оформления. Если на предприятии используется измененный стандарт оформления, используйте шаблон, соответствующий этому стандарту, затем измените параметры и сохраните его как новый шаблон.

Параметры конфигурации находятся в диалоговом окне "Настройка", в частности на вкладке "АМ:Стандарты". Параметры в этом диалоговом окне можно в общих чертах разделить на системные параметры и параметры чертежей. Системные параметры сохраняются в реестре Windows, и они применяются ко всем открываемым в программе чертежам. Параметры на уровне чертежей сохраняются в шаблонах. В диалоговом окне "Настройка" эти параметры указаны значком .

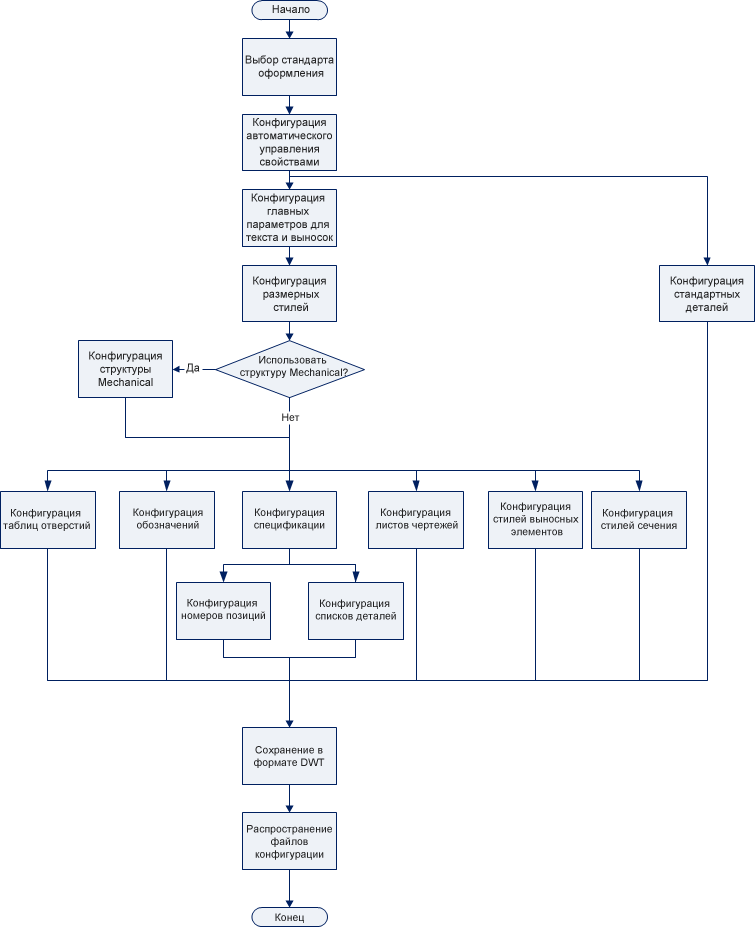
В диалоговом окне имеется несколько параметров конфигурации, позволяющих создавать различные рабочие конфигурации. На рисунке ниже показана блок-схема конфигурации высокого уровня, учитывающая взаимозависимости различных операций конфигурации и предоставляющая метод, который применяется в большинстве случаев. Щелкните поле в блок-схеме для отображения соответствующей информации.

Выбор стандарта оформления Вопросы и ответы: что такое автоматическое управление свойствами? Конфигурация основных параметров текста и выносок Конфигурация размерных стилей Конфигурация библиотек стандартных деталей Конфигурация структуры Mechanical Конфигурация компоновки таблицы отверстий Конфигурация обозначений Конфигурация спецификации Конфигурация листов чертежа Стили выносного элемента в Инструментарий AutoCAD Mechanical Стили сечений в Инструментарий AutoCAD Mechanical Настройка номеров позиций на основе стандарта Настройка списков деталей на основе стандартов Распространение файлов конфигурации

После настройки системы создается новый файл .dwt (шаблон чертежей) и несколько других файлов, например .dwg (чертежи), содержащих пользовательские основные надписи, списки деталей, и т. д. Скопируйте эти файлы в соответствующие папки на других компьютерах, где установлена программа Инструментарий AutoCAD Mechanical. Можно скопировать эти файлы в общую папку и указать ее на вкладке "Файлы" в диалоговом окне "Настройки".

С блок-схемой связаны следующие разделы: