Po provedení upgradu systému SQL Server bude nutné provést upgrade aplikace Vault Server. Aplikaci Vault Server lze upgradovat pro jedno pracoviště nebo prostředí multirelace.

Před zahájením aktualizace serveru úložiště je vhodné dokončit fázi ověření zálohy a prohlédnout si fázi aktualizace serveru SQL.
Další informace naleznete v tématu, které odpovídá vašemu prostředí.
Při aktualizaci serveru úložiště pro jedno pracoviště postupujte podle pokynů v této části.
Aktualizujete o jednu nebo dvě verze?
Aktualizace o jednu nebo dvě verze se týká jedné instalace serveru úložiště. Aktualizace o tři nebo více verzí vyžaduje zprostředkující instalace serveru úložiště.
Pokud například upgradujete z aplikace Vault Professional 2019 na aplikaci Vault Professional 2024, použijte variantu migrace „3 nebo více“.
Ověření verze systému SQL
Ujistěte se, že je existující verze systému SQL kompatibilní s verzí aplikace Vault, kterou chcete nainstalovat. Pokud existující verze systému SQL vyžaduje upgrade (viz předchozí téma nápovědy), upgradujte nejdříve verzi SQL vydavatelského serveru a následně verzi SQL všech odběratelských serverů. Poté se vraťte k této části.
Instalace aktuálního serveru úložiště
Instalace serveru úložiště verze 2011 nebo novější podporuje automatickou odinstalaci serveru úložiště verze 2010 nebo novější. Aplikaci Vault 2010 nebo novější proto není nutné odinstalovat.
Při každé instalaci serveru úložiště aktivujte možnost stažení a použití aktualizací Service Pack.
Na konci instalace budete vyzváni ke spuštění aplikace serveru úložiště a migraci úložišť. V tuto chvíli migraci úložišť neprovádějte.
Použití oprav hotfix
Na každém pracovišti je třeba ručně nainstalovat všechny opravy hotfix vytvořené po vydání konečné aktualizace Service Pack. Instalace oprav hotfix zajistí správnou migraci díky použití nejnovějších aktualizací.
Migrace úložišť
Při prvním spuštění serveru úložiště je správce vyzván k migraci databází úložišť a knihoven. Dokud nebude migrace dokončena, uživatelé se nebudou moci k úložišti přihlásit. Migraci proveďte až po instalaci všech aktualizací Service Pack a oprav hotfix.
Pokud aktualizace Service Pack a opravy hotfix nainstalujete po migraci, bude vyžadována migrace mezi sestaveními (B2B). Migrace B2B je možnost příkazového řádku podrobně popsaná v části Vypršení časového limitu migrace a na stránkách Wiki společnosti Autodesk.
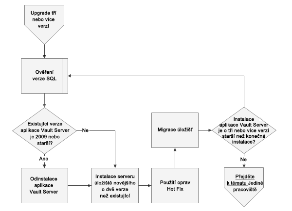
Pokud je server úložiště starší než verze, na kterou aktualizujete, o tři nebo více verzí, postupujte podle pokynů v této části.
Každá verze serveru aplikace Autodesk Vault podporuje migraci z předchozích dvou verzí. Při aktualizaci o tři nebo více verzí je nutné migrovat databázi SQL prostřednictvím zprostředkující verze aplikace Vault. To lze provést instalací všech verzí serveru úložiště až do konečné verze.
Příklad: Chcete-li migrovat z verze 2020 na verzi 2024, je třeba jako mezikrok nainstalovat aplikaci Vault 2022.
|
Verze |
Podporuje migraci z |
|
|---|---|---|
| 2024 | 2023 | 2022 |
| 2023 | 2022 | 2021 |
|
2022 |
2021 |
2020 |
|
2021 |
2020 |
2019 |
|
2020 |
2019 |
2018 |
|
... |
...-1 |
…-2 |
Ujistěte se, že existující verze systému SQL je kompatibilní s následující verzí aplikace Vault, kterou chcete nainstalovat. Pokud existující verze systému SQL vyžaduje aktualizaci (viz předchozí kapitola v tomto dokumentu, Aktualizace serveru SQL), proveďte veškeré potřebné aktualizace a poté se vraťte k této části.
Na každém pracovišti je třeba ručně nainstalovat všechny opravy hotfix vytvořené po vydání konečné aktualizace Service Pack. Instalace oprav hotfix zajistí správnou migraci díky použití nejnovějších aktualizací.
Migraci úložišť proveďte až po instalaci všech aktualizací Service Pack a oprav hotfix. Když jste připraveni, spusťte aplikaci serveru úložiště. Správce bude vyzván k migraci databází úložišť a knihoven. Nabídku využijte a proveďte migraci všech úložišť.
Úložiště je nutné migrovat do nainstalované verze před instalací další verze aplikace Vault. Pokud aktualizace Service Pack a opravy hotfix nainstalujete po migraci, bude vyžadována migrace mezi sestaveními (B2B). Migrace B2B je možnost příkazového řádku podrobně popsaná v části Migrace dat aplikace Vault po instalaci opravy hotfix nebo v části Aktualizace online nápovědy aplikace Autodesk Vault.
Pokud je nainstalovaná verze o tři nebo více verzí starší než konečná verze, opakujte kroky v části Aktualizace o tři nebo více verzí.
Pokud je nainstalovaná verze starší než konečná verze o jednu nebo dvě verze, nejsou nutné žádné další zprostředkující verze. Přejděte ke krokům pro jedno pracoviště.
Aplikace Autodesk Vault podporuje dva styly replikace dat mezi více pracovišti. První je pracovní skupina, která obsahuje více instalací serveru úložiště připojených k jednomu serveru SQL, který sdílí. Druhý typ je plná replikace, kde existují dva nebo více replikovaných serverů SQL. Další podrobnosti jsou k dispozici v nápovědě Wiki aplikace Vault.
V této části je představena koncepce zprostředkující instalace.
Proveďte aktualizaci o tři nebo více verzí na jednom pracovišti podle tohoto dokumentu. Účelem zprostředkující instalace je zajištění správné migrace databáze SQL (tato migrace se vztahuje na databázi, nikoli na její obsah). V případě prostředí multirelace nebo replikace migruje databázi SQL první aktualizovaný server. Proto je instalace zprostředkujících verzí aplikace Vault nutná pouze pro první aktualizovaný server. Po migraci prvního pracoviště na konečnou verzi lze na všech zbývajících pracovištích nainstalovat konečnou verzi serveru úložiště a vynechat zprostředkující verze.
Aktualizace pracovní skupiny
V pracovní skupině lze jako první aktualizovat libovolný server úložiště. Vybrané pracoviště také provede migraci databáze SQL. Všechna ostatní pracoviště nebudou moci získat přístup k serveru SQL, dokud nebudou aktualizována na stejný produkt, verzi a aktualizaci Service Pack.
Doporučený postup je začít na pracovišti s nejrychlejším připojením k serveru SQL. Až budete připraveni k provedení aktualizace, postupujte podle kroků shrnutých v části Jedno pracoviště. Před přesunem na ostatní pracoviště aktualizujte vybraný server na konečnou verzi a aktualizaci Service Pack.
Po dokončení aktualizace prvního pracoviště nainstalujte server úložiště na ostatní pracoviště. Chcete-li provést aktualizaci ze serveru aplikace Vault 2009 nebo starší, odinstalujte server úložiště ze všech ostatních pracovišť. Poté nainstalujte konečnou verzi a aktualizaci Service Pack a vynechejte zprostředkující verze. Na ostatních pracovištích v rámci pracovní skupiny nejsou zprostředkující verze serveru vyžadovány.
Aktualizace propojených pracovních skupin
Migrace plně replikovaného prostředí musí být zahájena pracovní skupinou vydavatelského serveru. Všechny pracovní skupiny účastnických serverů musí být během migrace vydavatelského serveru online a dostupné. Pokud je dostupný jeden server úložiště a server SQL z pracovní skupiny, tato pracovní skupina je považována za dostupnou. Pokud je pracovní skupina účastnického serveru v režimu offline a nelze ji zpřístupnit, migraci odložte.
Před migrací ověřte stav replikace všech pracovních skupin a databází. Pokud existují problémy s replikací, lze pokračovat až po jejich vyřešení. Podrobnosti o stavu replikace jsou k dispozici v nápovědě Wiki aplikace Vault v části Správce úloh/Správa replikace.
Proveďte migraci jednoho pracoviště z pracovní skupiny vydavatelského serveru podle pokynů v části Jedno pracoviště. Při instalaci serveru úložiště dojde automaticky k migraci databáze SQL. Migrace databáze SQL je automaticky replikována do všech databází účastnického serveru. Po dokončení instalace serveru úložiště na prvním pracovišti nainstalujte konečnou verzi aplikace Vault, aktualizace Service Pack a opravy hotfix na všech pracovištích ve všech pracovních skupinách.
Pokud jsou vyžadovány zprostředkující verze serveru, jsou nutné pouze na prvním serveru. Na všechny ostatní servery úložiště ve všech pracovních skupinách by měla být nainstalována konečná verze serveru úložiště, aktualizace Service Pack a opravy hotfix. Zprostředkující verze lze vynechat.