Creare oggetti geometrici di base quali linee, cerchi e aree tratteggiate.
È possibile creare molti tipi diversi di oggetti geometrici in AutoCAD, ma per la maggior parte dei disegni 2D è sufficiente conoscerne solo alcuni.
sulla Touch Bar per disattivare l'input dinamico in corrispondenza del cursore.
La linea rappresenta l'oggetto più semplice e comune nei disegni di AutoCAD. Per disegnare una linea, fare clic sullo strumento Linea.

In alternativa, è possibile digitare LINEA o solo L nella finestra di comando, quindi premere INVIO o BARRA SPAZIATRICE.
Osservare il messaggio di richiesta visualizzato nella finestra di comando per la posizione di un punto.

Per specificare il punto iniziale di questa linea, è possibile digitare 0,0 per le coordinate cartesiane. È in genere consigliabile posizionare un angolo del modello in corrispondenza della posizione 0,0, che rappresenta il punto di origine. Per posizionare altri punti, è possibile specificare altre posizioni delle coordinate X, Y nell'area di disegno. Sono tuttavia disponibili metodi più efficaci per specificare i punti, come descritto nell'argomento Precisione.

Dopo aver specificato il punto successivo, il comando LINEA continua a richiedere di indicare ulteriori punti. Premere INVIO o la barra spaziatrice per terminare la sequenza.
Alcune persone preferiscono utilizzare le linee della griglia come riferimento, mentre altre preferiscono lavorare in un'area vuota. Per disattivare la visualizzazione della griglia, premere F7 o
sulla Touch Bar. Anche con la griglia disattivata, è possibile premere F9 o
sulla Touch Bar per forzare il cursore ad eseguire lo snap in base ad incrementi della griglia.
Le linee possono essere utilizzate come geometria di riferimento e di costruzione, ad esempio nei seguenti casi:
L'opzione di default del comando CERCHIO richiede di specificare un punto centrale e un raggio.

Opzioni aggiuntive relative ai cerchi sono disponibili dal seguente menu a discesa:

In alternativa, è possibile immettere CERCHIO o solo C nella finestra di comando e specificare un'opzione.

I cerchi possono essere utili come geometria di riferimento. Ad esempio, è possibile notare che le due porte illustrate nella figura possono interferire tra loro.

Una polilinea consiste in una sequenza di segmenti di linea o arco collegati come oggetto unico.

Utilizzare il comando PLINEA per creare polilinee aperte o chiuse per i seguenti elementi:
Le polilinee possono avere uno spessore costante oppure uno spessore iniziale e uno finale differenti. Una volta specificato il primo punto della polilinea, è possibile utilizzare l'opzione Larghezza per specificare lo spessore di tutti i segmenti creati successivamente. È possibile modificare il valore dello spessore in qualsiasi momento, anche durante la creazione di nuovi segmenti.

Lo spessore iniziale e quello finale di ciascun segmento di polilinea possono essere diversi, come mostrato di seguito:

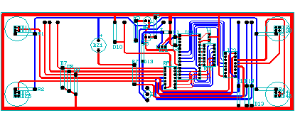
Di seguito è riportato un esempio di scheda di circuito stampato in cui le tracce sono state create con polilinee spesse. I pad dei componenti sono stati creati mediante il comando ANELLO.

Per creare rapidamente polilinee rettangolari chiuse, è possibile utilizzare il comando RETTANGOLO (immettere RT nella finestra di comando).

È sufficiente fare clic su due punti diagonalmente opposti del rettangolo, come illustrato.

In AutoCAD, il tratteggio è un singolo oggetto composto che copre l'area specificata con una serie di linee, punti, forme, un colore di riempimento solido o un riempimento sfumato.

Quando si avvia il comando TRATTEGGIO, viene visualizzato temporaneamente il visor Tratteggio. In questo visor sono disponibili modelli di tratteggio imperiali e ISO conformi agli standard di settore, nonché numerose opzioni specifiche.

La procedura più semplice consiste nello scegliere un modello di tratteggio e una scala dal visor e fare clic in qualsiasi area completamente racchiusa da oggetti. È necessario specificare il fattore di scala per il tratteggio per controllarne la dimensione e la spaziatura.
Dopo la creazione di un tratteggio, è possibile spostare gli oggetti di delimitazione per regolare l'area di tratteggio oppure è possibile eliminare uno o più oggetti di delimitazione per creare tratteggi parzialmente delimitati:


Di seguito sono riportati alcuni esempi di utilizzo dei tratteggi con riempimento solido:

Se è necessario allineare il modello in un tratteggio, ad esempio per le tavole del pavimento della veranda illustrate sopra, passare il cursore sul grip di origine del tratteggio e selezionare Punto di origine per specificare un punto di allineamento.

L'icona del sistema UCS (User Coordinate System, Sistema di Coordinate Utente) indica la direzione degli assi X e Y positivi per tutte le coordinate immesse e definisce le direzioni orizzontale e verticale in un disegno. In alcuni disegni 2D, può essere utile fare clic e posizionare il sistema UCS per modificare il punto di origine e l'asse X e Y.
Ad esempio, riorientando il sistema UCS, è possibile creare rettangoli che vengono allineati automaticamente con l'asse X come mostrato.

Per ripristinare la posizione originale del sistema di coordinate utente, immettere UCS nella finestra di comando e premere INVIO per specificare l'opzione di default <Globale>.
Per oggetti di testo, polinee spesse, riempimenti e tratteggi sovrapposti, utilizzare il comando ORDINEDIS per determinare quali oggetti si trovano sopra o sotto gli altri. Ad esempio, si desidera probabilmente che l'autostrada gialla attraversi il fiume blu anziché viceversa.

È possibile accedere a diverse opzioni relative all'ordine di visualizzazione dal gruppo Modifica nell'insieme di strumenti. Fare clic su
nel gruppo Modifica e selezionare l'opzione per visualizzare il menu a discesa Ordine di visualizzazione.

Espandere il menu a discesa per visualizzare le opzioni relative all'ordine di visualizzazione, tra cui l'opzione per portare dietro tutti i tratteggi, quella per portare avanti gli oggetti selezionati e così via.

Nell'elenco a discesa vengono visualizzate opzioni per gli oggetti selezionati, nonché opzioni applicabili a tutti gli oggetti di un determinato tipo, ad esempio il testo.