Alias 2023 の新機能

Alias のこのリリースの新機能を紹介します。修正事項に含まれる技術的な詳細については、『Alias リリース ノート』を参照してください。

2023.1 のハイライト

2023.1 のその他の機能

2023.1 のその他の機能強化

リファレンスとしての JT アセンブリ: Reference Manager が、JT アセンブリをリファレンス アセンブリとして読み込めるようになりました。
リファレンス アセンブリの詳細については、「リファレンス アセンブリを使用する」を参照してください

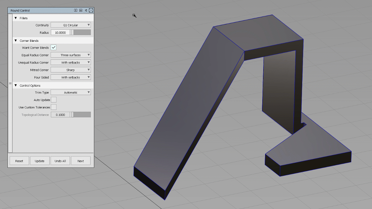
Corner Blend ツール: Square ツールと同様に、ツール コントロール ウィンドウのスライダ コントロールを使用して値を変更すると、Corner Blend ツールがインタラクティブに更新されるようになりました。

Keep Group Structure: NX 形式に書き出すときに、Alias WIRE ファイルのグループ構造を保持できます。「NX 書き出しオプション」を参照してください。

2023 のハイライト

修正事項に含まれる技術的な詳細については、『Alias リリース ノート』を参照してください。

2023 のその他の機能

2023 のその他の機能強化

パフォーマンスの改善: 大きなファイルを使用する場合の Alias のパフォーマンスが大幅に向上しました。たとえば、ジオメトリを追加して、高密度のジオメトリが既に含まれているファイルを使用する操作を簡単に行えます。これらの改善により、オブジェクトの選択や削除、および注視点の設定をすばやく行うこともできます。 新たにサポートされたファイル形式: Alias 2023 では、Inventor 2023、JT 10.7、NX 2007 シリーズ、および SolidWorks 2022 の読み込みがサポートされます。詳細については、「Alias でサポートされているファイル フォーマット」を参照してください。

ツール パレット アイコンの更新: Transform ツールと Surface Edit ツールのアイコンが更新され、ライト UI カラー テーマとダーク UI カラー テーマの両方で見やすくなりました。 Trim Surface ツールの更新: Trim Surface ツールで Mouse Defines Action オプションがオンになっている場合、キャンバス内の Keep、Discard、および Divide ボタンを選択して、トリム操作を選択できるようになりました。 廃止されたツールの更新: このリリースで廃止されたツールと機能の詳細については、「廃止、置き換え、および削除された機能とコンポーネント」を参照してください。

シェルの選択の改善: Surface Edit > Shells ツール(Shell Subtract、Shell Intersect、Shell Union)を使用する場合に、シェルを簡単に選択できるようになりました。Keep Originals がオンになっている場合は、ビューポートに Pick Chooser が表示され、シェルを選択することができます。この改善により、特にシェルがオーバーラップしている場合に発生するシェル選択の問題が解決されます。 新しい Display All の切り替え: Display All のオンとオフを切り替えるホットキーを割り当てられるようになりました。新しい切り替えにホットキーを割り当てるには、Hotkey/Menu Editor を開き、Special > Display Functions を展開します。