Средствами AutoCAD Electrical можно связать строки описания проекта и некоторые свойства чертежа с атрибутами в основной надписи чертежа. Для этого существует два способа:
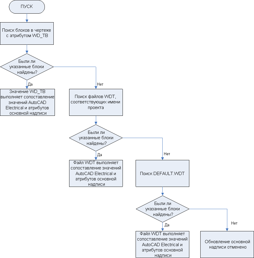
Во время обновления основной надписи AutoCAD Electrical выполняет следующую процедуру для определения того, какой способ следует использовать.

Средствами AutoCAD Electrical можно сопоставить следующие параметры проекта и конкретного чертежа со значениями атрибутов в основной надписи.
|
Соответствие кодов |
Описание |
|---|---|
|
LINEx |
строка описания проекта, где "x" — номер строки описания проекта |
|
SHEET |
значение номера листа (значение %S), назначенное в диалоговом окне "Свойства чертежа" |
|
SHEETMAX |
количество чертежей в активном проекте (значение "N" в основной надписи "ЛИСТ x из "N") |
|
DWGNAM |
значение имени чертежа (значение %D), назначенное в диалоговом окне "Свойства чертежа" |
|
DD1 (или DWGDESC), DD2, DD3 |
описания чертежа, назначенные в диалоговом окне "Свойства чертежа" |
|
DWGSEC |
дополнительный код раздела, назначенный в диалоговом окне "Свойства чертежа" |
|
DWGSUB |
дополнительный код подраздела, назначенный в диалоговом окне "Свойства чертежа" |
|
FILENAME |
имя файла чертежа без указания пути или расширения |
|
FULLFILENAME |
имя файла чертежа с указанными путем к нему и расширением |
|
FILENAMEEXT |
имя файла чертежа только с расширением .dwg |
|
IEC_P |
значение кода проекта для чертежа, назначенное в диалоговом окне "Свойства чертежа" |
|
IEC_I |
значение функциональной группы для чертежа, назначенное в диалоговом окне "Свойства чертежа" |
|
IEC_L |
значение кода места для чертежа, назначенное в диалоговом окне "Свойства чертежа" |
|
PLOTTIME |
текущее время (в 24-часовом формате) |
|
PLOTTIME12 |
текущее время (в 12-часовом формате) |
|
PLOTDATE |
текущая дата (в формате ММ:ДД:ГГГГ) |
|
PLOTDATEMMDDYY |
текущая дата (в формате MM:ДД:ГГ) |
|
PLOTDATEYYMMDD |
текущая дата (в формате ГГ:MM:ДД) |
|
PLOTDATEYYYYMMDD |
текущая дата (в формате ГГГГ:ММ:ДД) |
Также можно выполнять сопоставление пользовательских значений, например неизменяемого текста в кавычках, переменных среды, системных переменных и переменных AutoLISP.
Можно привести в соответствие значения системных переменных или значений, извлекаемых процедурами AutoLISP, с атрибутами в основной надписи.
В программе AutoCAD Electrical допускается наличие трех строк описания для каждого чертежа. Если требуется большее количество строк описания, каждую строку описания можно разбить на несколько частей символом “|”. Затем каждая часть приводится в соответствие с различными атрибутами в основной надписи.
Например, для сопоставления первой строки описания с тремя атрибутами используется следующий формат:
имяатриб1|имяатриб2|имяатриб3=DD1
Тогда в значении "Описание 1" в диалоговом окне "Свойства чертежа" (вкладка "Параметры чертежа") значение ограничивается символами "|" в точках разрыва. Например, “Главный шкаф|120 В, пер.ток|Вводы/выводы ПЛК”. Команда "Обновить основную надпись" разделяет эту строку текста на три атрибута основной надписи.
Если настройка основной надписи сопоставляет все значения AutoCAD Electrical PLOT* с атрибутами, эти атрибуты обновляются при печати. Если атрибут имеет запрос, этот запрос используется в качестве префикса.
Например: