
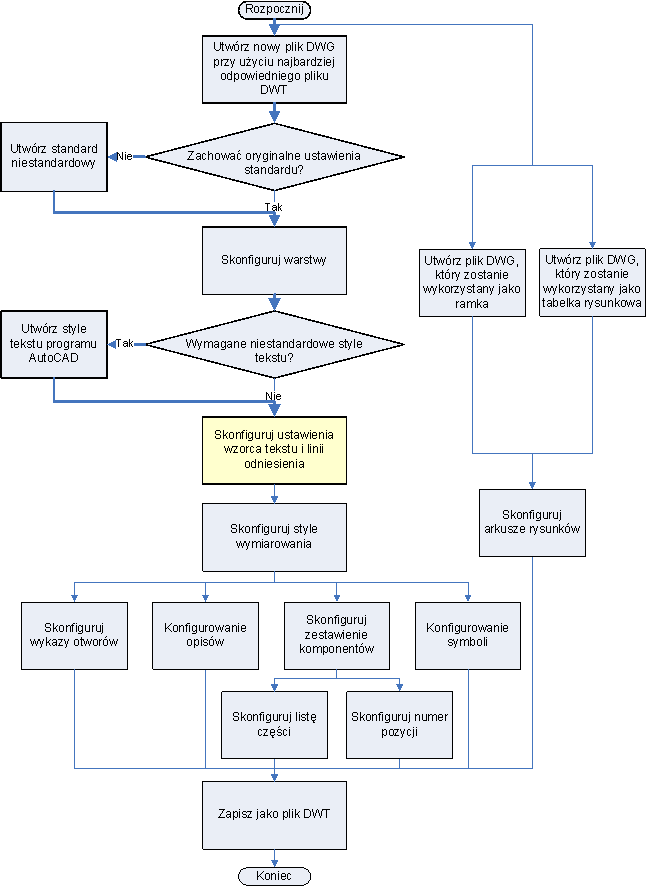
We wszystkich istniejących rysunkach jest używana czcionka TrueType „ISOCPEUR”, dlatego program AutoCAD Mechanical będzie korzystać z tej samej czcionki we wszystkich typach opisów.
Wysokość i kolor tekstu poszczególnych opisów muszą odpowiadać istniejącym rysunkom. W poniższej tabeli wymieniono wysokości i kolory tekstu typów opisów używanych w programie AutoCAD Mechanical oraz ich opisy.
|
Typ opisu |
Wysokość tekstu |
Kolor tekstu |
Opis programu AutoCAD Mechanical |
|---|---|---|---|
|
Wartość wymiaru |
3.5 mm |
Żółty (2) |
Średni tekst |
|
Tolerancja wymiarowania |
2.5 mm |
Czerwony (1) |
Mały tekst |
|
Tekst uwagi |
3.5 mm |
Żółty (2) |
Średni tekst |
|
Tekst numeru pozycji |
5.0 mm |
Biały (7) |
Duży tekst |
|
Tekst na listach części |
3.5 mm |
Żółty (2) |
Średni tekst |