Nagranie wideo: Tworzenie systemów
Ręcznie lub automatycznie połącz wyposażenie w celu utworzenia systemu lub przypisania sprzętu do istniejących systemów.
Nagranie wideo: Modelowanie linii rur
Program pozwala ustawiać oznaczenia schematu instalacji rurowych i oprzyrządowania, mapować elementy i dodawać segmenty rur do modelu.
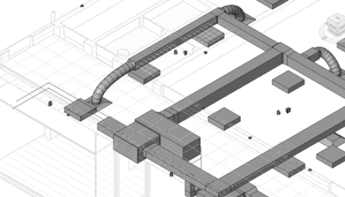
Film: Dodawanie tłumików do części produkcyjnych MEP
Podczas tworzenia modelu produkcyjnego MEP można dodawać, usuwać lub obracać integralne skrzydła tłumika przy użyciu kontrolek w obszarze rysunku, które są charakterystyczne dla tłumików.
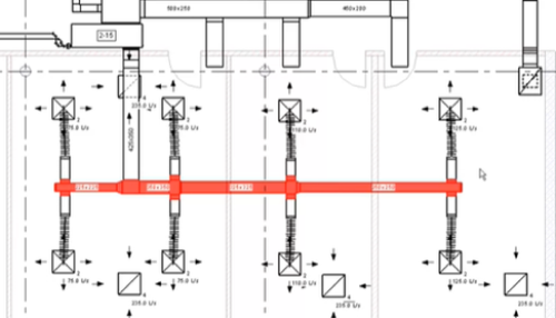
Film: Wypełnianie przerw w modelu produkcyjnym
Polecenia Przytnij/Wydłuż, Szybkie łączenie oraz Znajdź przebieg i wypełnij służą do wypełniania przerw w modelu produkcyjnym w przypadku kanałów, rurociągów i odwadniań elektrycznych.