Sobre configuração (conjunto de ferramentas do AutoCAD Mechanical)

A configuração do conjunto de ferramentas do AutoCAD Mechanical define parâmetros antes de iniciar o desenho.

Comece criando um desenho com base em um dos modelos fornecidos com o conjunto de ferramentas do AutoCAD Mechanical. Estes modelos são baseados em normas de desenho internacionais. Se a empresa utiliza uma variação de uma standard de desenho, utilize o modelo correspondente a essa standard, altere as configurações conforme necessário e salve o novo modelo.

A caixa de diálogo Opções controla os parâmetros de configuração, especialmente a guia AM:Normas. Em linhas gerais, as configurações desta caixa de diálogo podem ser classificadas em configurações comuns ao sistema e configurações comuns ao desenho. O programa salva as configurações comuns ao sistema no registro do Windows e aplica-as a todos os desenhos abertos. O programa salva as configurações comuns ao desenho com o modelo criado pelo usuário. Na caixa de diálogo Opções, o ícone indica estas configurações.

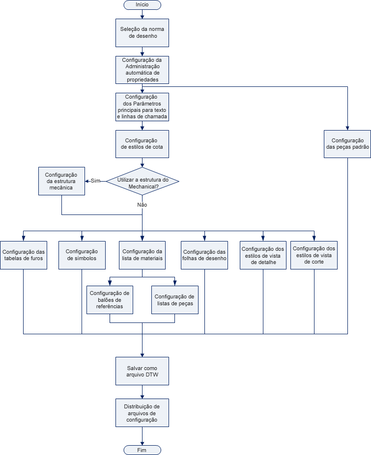
Nesta caixa de diálogo, há muitos parâmetros de configuração que permitem criar múltiplos fluxos de trabalho de configuração. O diagrama a seguir mostra um fluxograma de configuração de alto nível que leva em conta as dependências entre as diferentes operações de configuração e fornece um fluxo de trabalho que é aplicado à maioria das circunstâncias. Clique em uma caixa no fluxograma para exibir informações relacionadas.

Sobre a seleção de uma norma de desenho Perguntas frequentes: O que é a Administração automática de propriedades? Sobre a configuração dos parâmetros principais de texto e de linhas de chamada Sobre a configuração de estilos de cota Sobre a configuração de Bibliotecas de conteúdo de peças padrão Sobre a Configuração da estrutura do Mechanical Sobre a configuração do layout de diagramas de furos Sobre a Configuração dos Símbolos Sobre a configuração da lista de materiais Sobre a configuração de folhas de desenho Sobre os estilos de vista de detalhe do conjunto de ferramentas do AutoCAD Mechanical Sobre os estilos de vista de corte do conjunto de ferramentas do AutoCAD Mechanical Sobre a configuração de balões de referências com base em normas Sobre a configuração de listas de peças com base em normas Sobre a distribuição de arquivos de configuração

Ao concluir a configuração do sistema, obtém-se um novo arquivo .dwt (um modelo de desenho) e outros arquivos como os arquivos .dwg (desenho), que contêm blocos da legenda personalizados, listas de peças personalizadas, etc. Copie estes arquivos nas pastas correspondentes dos demais equipamentos que estão executando o conjunto de ferramentas do AutoCAD Mechanical. Se prefere-o, também é possível copiar estes arquivos em uma pasta compartilhada e utilizar a guia Arquivos, da caixa de diálogo Opções, para os selecionar.

Os tópicos vinculados ao fluxograma são: