关于配置 AutoCAD Mechanical Toolset

AutoCAD Mechanical toolset 进行配置可以在用户开始绘图之前确立设置。

请从基于 AutoCAD Mechanical toolset 随附的库存模板之一来创建工程图开始。这些模板都是基于国际绘图标准。如果公司使用绘图标准的一种变更形式,请使用与该标准相对应的模板并根据要求修改设置,然后保存新模板。

使用“选项”对话框可以处理配置设置,尤其是在“AM:标准”选项卡中。此对话框中的设置大体可以分为系统范围内的设置和工程图范围内的设置。程序将系统范围内的设置保存在 Windows 注册表中并将其应用于所有打开的工程图。程序将工程图范围内的设置与所创建的模板一起保存。在“选项”对话框中, 图标指示了这些设置。

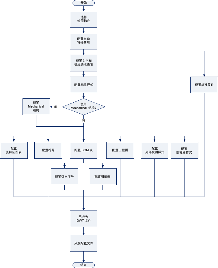
此对话框中有多种配置设置,使用这些配置设置可以创建多个配置工作流程。下图显示了高级配置流程图,该流程图考虑了不同配置操作的相互依赖关系并提供了在多数情况下均可应用的工作流程。单击流程图中的一个框以显示相关信息。

关于选择绘图标准 常见问题解答:什么是自动特性管理? 关于配置文字和引线的主设置 关于配置标注样式 关于配置标准零件工具集库 关于配置 Mechanical 结构 关于配置孔特征图表的布局 关于配置符号 关于配置 BOM 表 关于配置工程图 关于 AutoCAD Mechanical toolset 关于 AutoCAD Mechanical toolset 关于设置基于标准的引出序号 关于设置基于标准的明细表 关于分发配置文件

配置完系统之后,将具有一个新的 .dwt 文件(工程图模板)和一些其他文件,例如包含自定义标题栏、自定义明细表等的 .dwg(工程图)文件。请将这些文件复制到运行 AutoCAD Mechanical toolset 的其他计算机上相应的文件夹中。或者,可以将这些文件复制到一个共享文件夹中,并使用“选项”对话框中的“文件”选项卡指向这些文件。

链接到流程图的主题为: